伟德国际(bevictor·1946)源自英国|官方网站
首页
关于我们
伟德国际bevictor1946简介
现任领导
联系我们
组织机构
党政办公室
教务办公室
员工工作办公室
道桥系
测绘系
交通系
实验中心
党建工作
支部设置
党建活动
团队队伍
团队概况
杰出人才
博士生导师
硕士生导师
人才招聘
团队建设
院学术分委员会
学科简介
博士点
硕士点
人才培养
旗下产业
专业简介
培养方案
实践基地
教学成果
教学活动
工程认证
文件下载
研究生教育
培养方案
实践基地
教学成果
教学活动
文件下载
科学研究
科研项目
科研成果
科研平台
员工工作
学工概况
员工活动
员工足迹
人才招聘
本科生招生
研究生招生
就业工作
合作交流
学术活动
合作交流
工程认证
专业简介
培养方案
实践基地
教学成果
教学活动
工程认证
文件下载
当前位置:
首页
>>
人才培养
>>
旗下产业
>>
工程认证
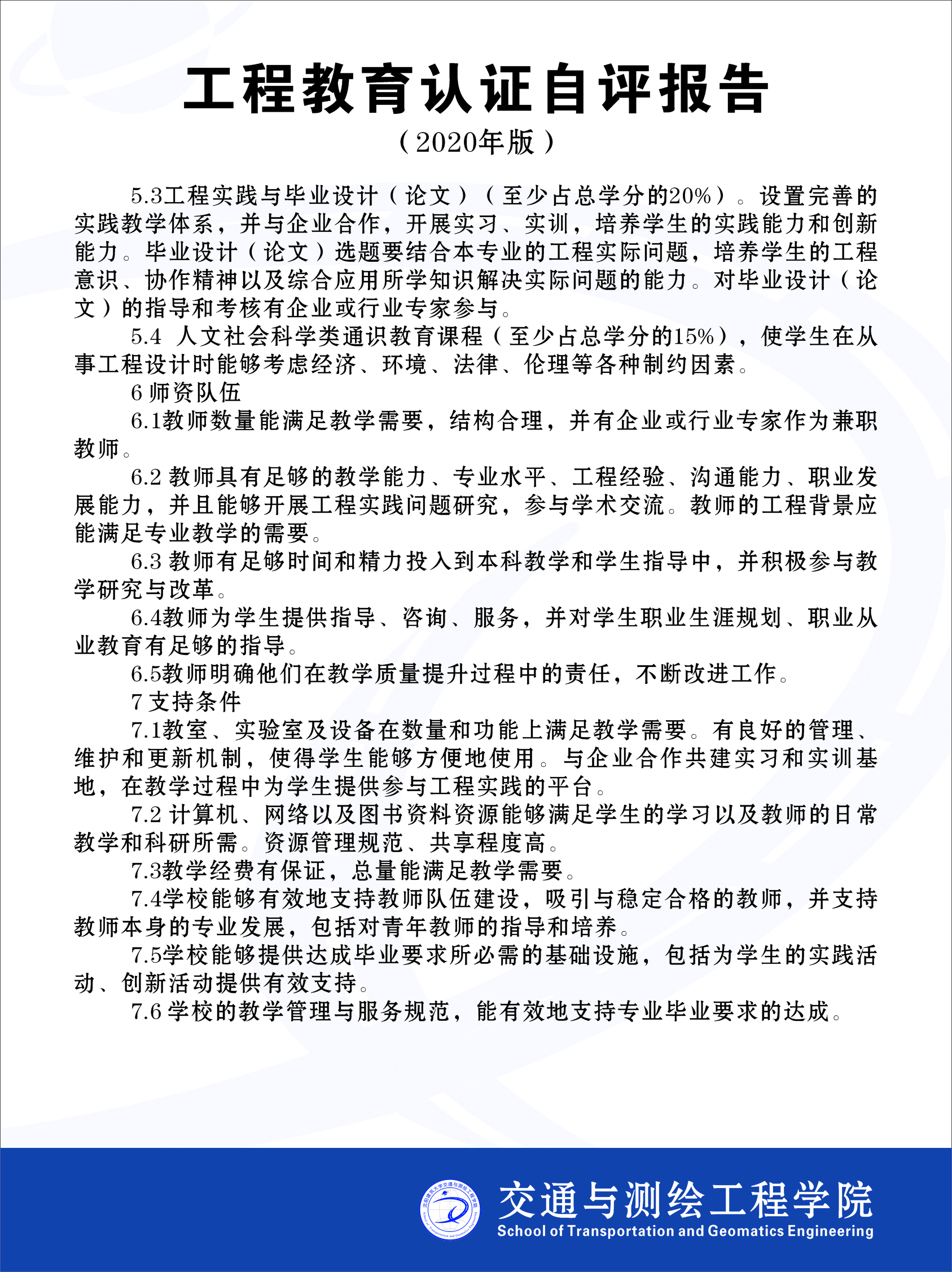
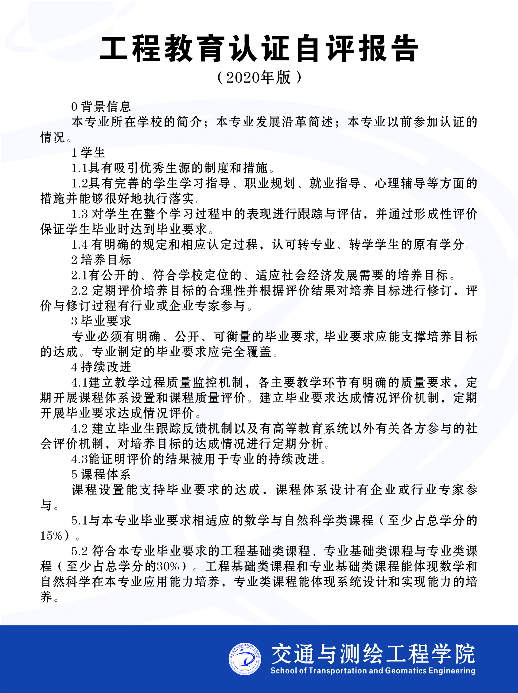
工程认证
版权所有:伟德国际(bevictor·1946)源自英国|官方网站
地址:辽宁省沈阳市浑南区浑南中路25号 | TEL:024-24694351